Swahili
English
JAMHURI YA MUUNGANO WA TANZANIA
WIZARA YA KILIMO
BODI YA SUKARI TANZANIA
Mwanzo
Kuhusu
Wasiliana nasi
Kwa maswali, maoni, au kupata taarifa zaidi kuhusu huduma zetu.
Menejimenti
Jinsi tunavyoendesha shughuli zetu kwa ufanisi na uwazi.
Bodi ya Wakurugenzi
Viongozi wetu wakuu wanaosimamia mwelekeo wa kimkakati wa taasisi.
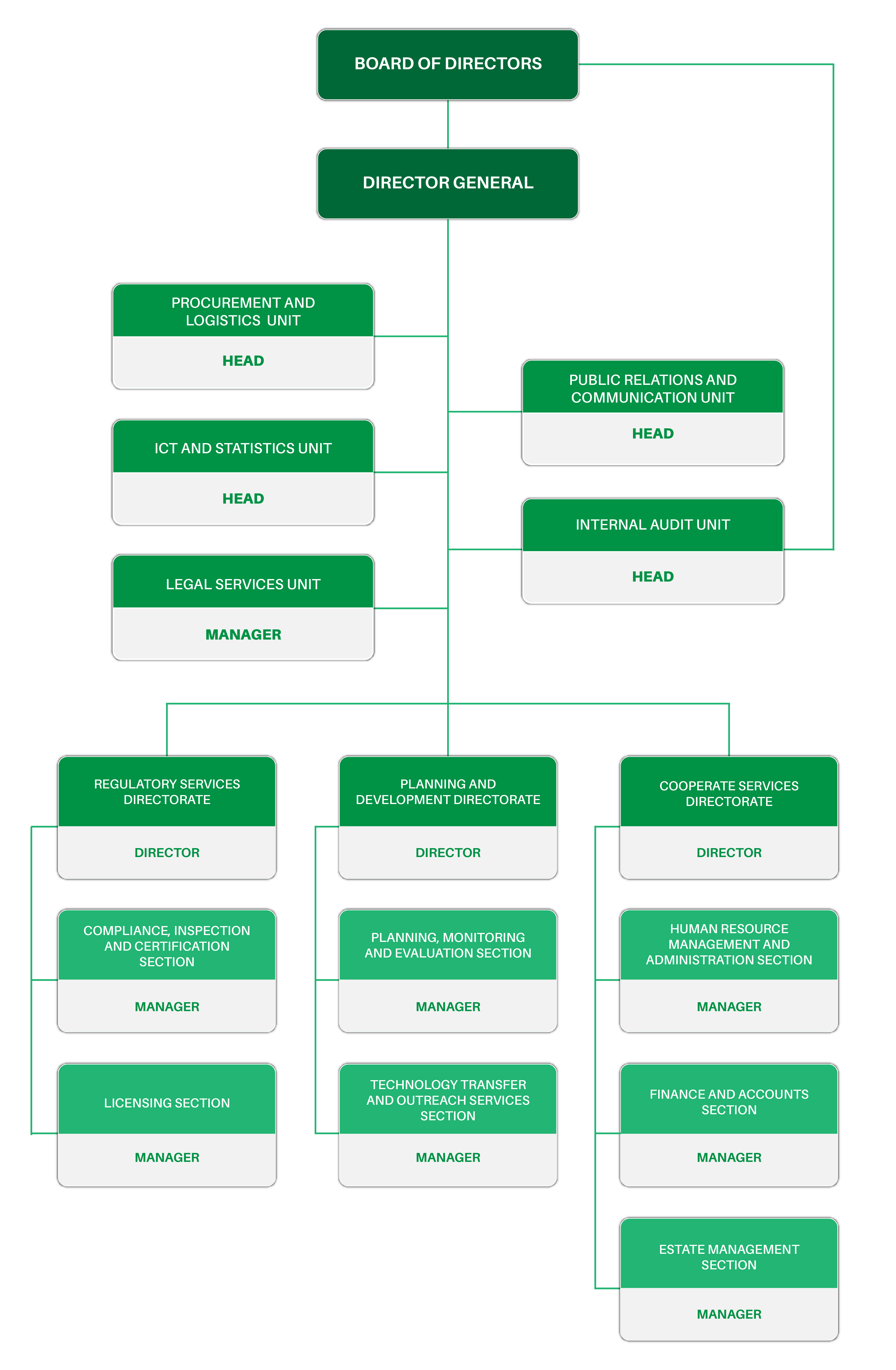
Muundo wa Taasisi
Unaoonyesha mfumo wa kiutendaji na majukumu ya kila idara.
Dira Na Dhamira
Pata taarifa zaidi na kuona mwelekeo wa mipango yetu.
Historia
Safari ya maendeleo na mafanikio tuliyoyapata tangu kuanzishwa.
soma Zaidi
Huduma
Usajili
Utoaji Leseni
Ukaguzi
Uhakiki Sukari
Utafiti Masoko
soma Zaidi
Wakulima
Growers
MCPs
Wazalishaji
Mkulanzi Sugar
Mkulazi Holding Company Limited (MHCL) was incorporated on...
Kilombero Sugar
KSCL is part of the Illovo Sugar Africa Group, Africa's biggest sugar...
Mtibwa Sugar
A company engaged in sugar production, located in Morogoro
Bagamoyo Sugar
At the behest of the Tanzanian Government, the green field...
TPC
TPC is our flagship operation, with a rich history dating back to the 1930s...
Kagera Sugar
Is a sugar manufacturing company situated in North-Western Tanzania..
soma Zaidi
Machapisho
Vijarida
habari za kina, maelezo ya kina kuhusu shughuli, maendeleo, na matukio ya taasisi,
Vipeperushi
Huotoa muhtasari wa habari muhimu kuhusu huduma, bidhaa, na shughuli za taasisi
Miongozo
taratibu na mbinu bora za utekelezaji wa shughuli zetu kwa uwazi na ufanisi
Sera
Maamuzi na hatua zetu katika kufanikisha malengo ya taasisi
Mipango Mikakati
Malengo ya muda mrefu na hatua tunazochukua ili kufikia maendeleo
Sheria na Kanuni
Sheria na Kanuni, zinazotoa mwongozo wa kisheria na taratibu za utekelezaji
Gazeti La EAC
Pata taarifa kuhusu habari muhimu na matukio ya Jumuiya ya Afrika Mashariki.
soma Zaidi
Maktaba
Habari
Ripoti
Hotuba
Picha
Video
Wadau
MO
Tanzania's largest home-grown company, with a presence...
SBL
SBL is headquartered in Dar Es Salaam and at present...
Pepsi
Welcome Let's get started, check out the latest drop..
Azam
Throughout the years, primarily operating under the Azam brand...
TBL
Tanzania’s oldest company, largest manufacturer, and top...
Coca Cola
In our role as a Worldwide Partner of the Olympic and...
soma Zaidi
Miradi
Iliyomalizika
Inayoendelea
Mpya
MIFUMO
GAMIS
The primary mission is to provide strategic financial guidance to the government
GePG
System for electronic revenue collection channels for electronic money transactions
GISP
Tunaimarisha Utoaji wa Huduma za Serikali Mtandao kwa Taasisi za Umma
PLANREP
Captures plans and budget to track budget and expenditure allocations
SAFARI
Husimamia na kuratibu utoaji wa vibali vya kusafiri nje ya nchi kwa watumishi wa umma
ERMS
Optimizes resource utilization, efficiency & effectiveness in business operations
GROWERS
Capture farmer information, hepls stakeholders to better serve & support cane growers
UKAGUZI
Ni taasisi Kuu ya ukaguzi ndani ya Jamhuri ya Muungano wa Tanzania
soma Zaidi
Maulizo
Muundo Wa Taasisi
THE CURRENT FUNCTIONS AND ORGANIZATION STRUCTURE OF
SUGAR BOARD OF TANZANIA (SBT)
MENYU
Mwanzo
Kuhusu sisi
Huduma
Growers
MCPS
Wazalishaji
Machapisho
Maktaba
wadau
Miradi
Mifumo
Maulizo
envelope-o
phone
twitter
facebook
linkedin
angle-down
youtube-play
instagram
whatsapp
envelope
phone-handset
Code Snippet ma-customfonts 3.4.2